03.12.2025 г.
Краткое содержание:
Что такое гранитная брусчатка? Определение и ключевые преимущества, отличие от других материалов.
Три основных вида гранитной брусчатки: колотая, пилено-колотая, полнопиленая — отличия и сфера применения.
Как выбрать необходимый размер брусчатки? Таблица соответствия «размер-нагрузка» для пешеходных зон, парковок, проездов.
Технические характеристики гранитной брусчатки. На что обратить внимание: морозостойкость, водопоглощение, прочность.
Быстрый гид по выбору гранитной брусчатки: конкретные решения для вашего объекта.
Готовые решения. Примеры использования разных видов гранитной брусчатки в Москве.
Ответы на частые вопросы (FAQ). Краткие ответы и пояснения от специалистов по укладке брусчатки.
Что такое гранитная брусчатка
Гранитная брусчатка — это прочное дорожно-строительное покрытие, которое изготавливается из цельного природного камня (гранита) путем распила и механической обработки. Ее ключевые отличия от асфальта или бетона — исключительная долговечность (десятки лет), устойчивость к агрессивным внешним воздействиям, высокая декоративность, экологичность, простота ухода.
В этой статье мы не только разберем главные характеристики гранитной брусчатки, но и наглядно покажем, как правильно подбирать тип, размер и обработку брусчатки под конкретные задачи — от пешеходной зоны в историческом центре Москвы до тяжелонагруженной территории логистического центра.
Три основных вида гранитной брусчатки
Вид брусчатки определяется методом обработки боковых граней, что напрямую влияет на ее внешний вид, сцепление и область использования.
Колотая брусчатка
- Технология: камень раскалывается по естественной линии скола без последующей шлифовки. Это создает характерную грубую, рельефную и максимально натуральную поверхность.
- Ключевая характеристика: высокий коэффициент трения (антискользящий эффект) и природная эстетика «под старину».
- Идеально для:
- пешеходных зон: садовые дорожки, площади в парках (например, в Парке Горького для зон с активным пешим трафиком).
- исторического мощения: воссоздание аутентичной среды (активно используется при благоустройстве в районах Хамовники, Арбат).
- участков с уклоном: благодаря шероховатой поверхности предотвращает скольжение.
Пример использования: для создания атмосферы «московского дворика» в частном доме в Новой Москве мы использовали колотую брусчатку из серого гранита размером 100x100x50 мм. Ее природная неоднородность цвета и фактуры идеально вписалась в ландшафтный дизайн с хвойными растениями.
Пилено-колотая брусчатка (самый популярный и универсальный вид)
- Технология: камень сначала распиливается на станке, а затем две противоположные грани (обычно верх и низ) подвергаются сколу. В результате получаются ровные боковины и колотые лицевые поверхности.
- Ключевая характеристика: удобство укладки за счет ровных боковин (точные швы) и декоративность колотой лицевой поверхности.
- Идеально для:
- проездов легкового транспорта: подъездные пути, парковки, дворы (широко применяется в современных ЖК Москвы, например, «Сколково парк»).
- тротуаров городского значения: Требует аккуратного вида и устойчивости к точечным нагрузкам от грунта.
- территорий при различных коммерческих объектах: кафе, рестораны, площади перед бизнес-центрами.
Пример использования: при мощении парковки для офисного центра в районе Сити мы рекомендовали пилено-колотую брусчатку из гранита «Цветок Урала» размером 200x100x60 мм. Ровные швы позволили добиться геометрической четкости рисунка, а колотая поверхность обеспечила необходимую безопасность в дождливую погоду.
Полнопиленая (пиленая) брусчатка
- Технология: камень обрабатывается алмазными дисками со всех сторон, что дает идеально ровные и гладкие грани.
- Ключевая характеристика: строгий геометрический вид, минимальные швы, но более низкое сцепление с обувью и шинами по сравнению с колотыми видами.
- Идеально для:
- парадных зон: входные группы, зоны патио, площади перед административными зданиями, где важен безупречный внешний вид.
- интерьерных решений: мощение внутри галерей, атриумов, торговых центров.
- создания сложных орнаментов и узоров.
Как выбрать необходимый размер гранитной брусчатки?
Для оптимального выбора размера следует применять инженерный подход и следовать стандартам ГОСТ 32018-2012.
Главный фактор, определяющий несущую способность покрытия, основывается на принципе: чем выше планируемая нагрузка, тем толще и крупнее должна быть брусчатка.
Таблица применения в зависимости от размеров
| Тип нагрузки/объект | Рекомендуемый размер (ДхШхВ, мм) | Рекомендуемый вид | Примеры в Москве |
|
Пешеходные дорожки, сады |
100x100x50, 150x150x50 |
Колотая, пилено-колотая |
Дорожки в усадьбе Царицыно, Нескучном саду. |
|
Парковки и проезды для легкового транспорта |
200x100x60, 200x200x70 |
Пилено-колотая |
Гостевые парковки в ЖК «Река», «ЗИЛАРТ». |
|
Проезды для грузового транспорта, заправки |
300x300x80, 100x100x100 |
Пилено-колотая, колотая |
Подъезды к логистическим хабам (Московский транспортный узел). |
|
Историческое мощение, декоративное покрытие |
Нестандарт (50x50x30, 100x200x50) |
Колотая, бучардированная* |
Бульварное кольцо, мощение на территории Московского Кремля. |
|
Парадные площади, территории памятников |
300x300x50, 400x400x70 |
Полнопиленая, термообработанная** |
Площадь перед Третьяковской галереей, Храмом Христа Спасителя. |
*Бучардирование — дополнительная обработка, придающая поверхности точечную шероховатость (равномерно-шероховатая фактура с высотой неровностей рельефа до 5 мм).
**Термообработка – дополнительная обработка, в результате которой получается крупно-шероховатая фактура со следами чешуйчатого шелушения и отслаивания от поверхности лещадных частиц размером до 30 мм и высотой рельефа до 10 мм
Технические характеристики гранитной брусчатки
Помимо вида и размера, при выборе брусчатки необходимо обратить внимание на следующие важные физико-механические свойства гранита:
- Морозостойкость (F): для московского климата с перепадами температур, критически важный показатель. Качественный гранит согласно ГОСТ 32018-2012 должен имеет физико-механическую характеристику не ниже F100 (выдерживает 100 циклов заморозки/разморозки без потери прочности).
- Водопоглощение: чем ниже, тем лучше. Этот показатель должен быть не более 0.5 %, что означает практически полную невосприимчивость к влаге и образованию льда внутри камня.
- Истираемость: определяет, как быстро камень потеряет рельеф в местах активного движения. Для общественных пространств должен быть не выше 0.7 г/см².
- Прочность на сжатие: у гранита это не менее 100 МПа, что сравнимо с маркой высококачественного бетона.
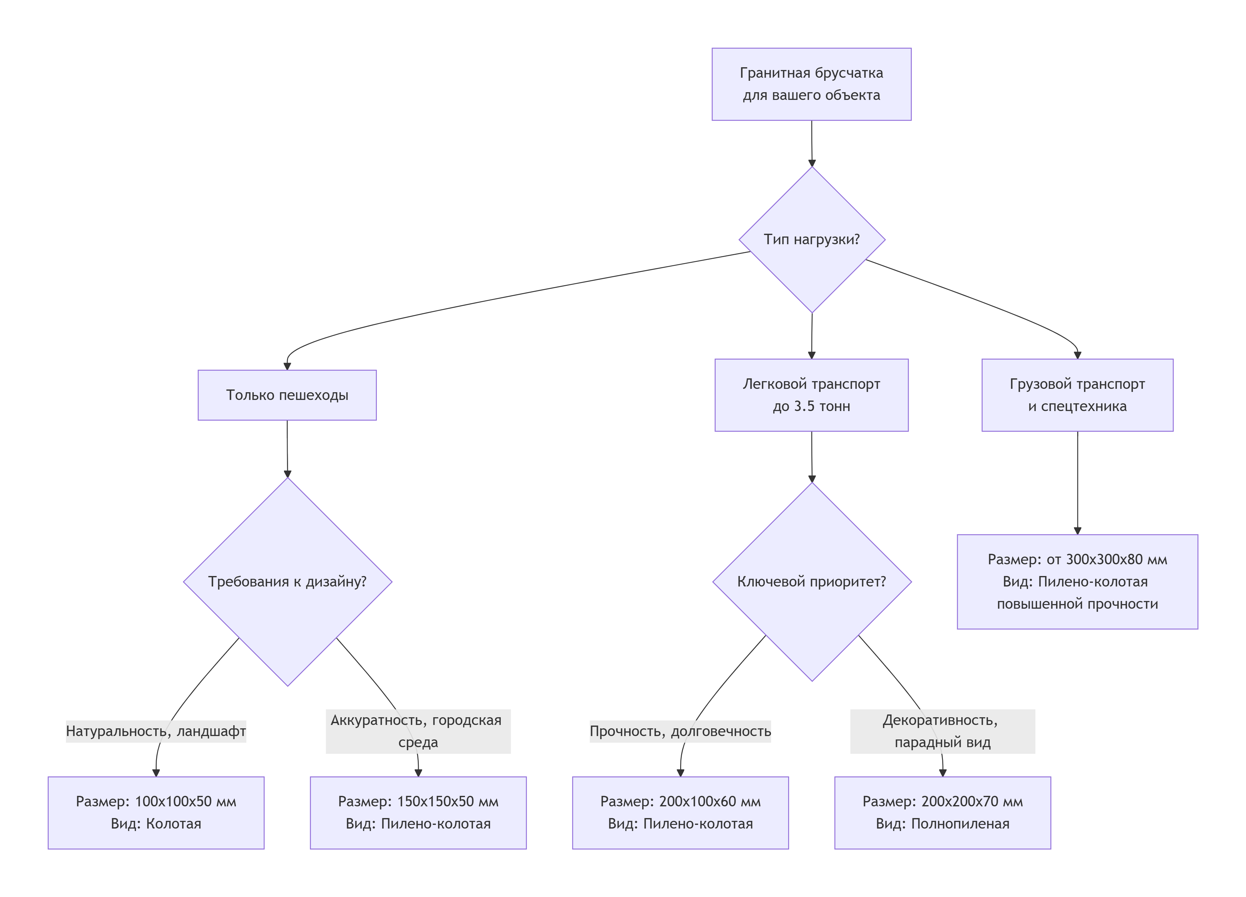
Быстрый гид по выбору гранитной брусчатки: конкретные решения для вашего объекта
Чтобы вы могли сразу определить нужный вариант, используйте эту простую схему-навигатор:

Пример из нашего опыта для сложного случая: для объекта в Москве — частной территории с необходимостью заезда пожарной машины (тяжелая нагрузка), но при этом вписанной в ландшафтный парк (высокие эстетические требования), было найдено компромиссное решение. Основную площадь вымостили пилено-колотой брусчаткой 200x100x60 мм из гранита Дымовского месторождения, а в критической зоне заезда уложили усиленную колотую брусчатку 100x100x100 мм того же цвета. Это обеспечило и безопасность, и единый визуальный ряд.
Готовые решения: где посмотреть примеры в Москве и как получить образцы?
Лучший способ оценить брусчатку — увидеть ее «вживую» и получить собственные визуальные и тактильные ощущения.
Где можно посмотреть примеры с гранитной брусчаткой в Москве:
- Общественные пространства: обратите внимание, например, на покрытие на Пушкинской площади (реконструкция 2023 года), пешеходных зонах в Китай-городе, в парке «Зарядье». Разные виды брусчатки используются точечно, подчеркивая функциональное зонирование.
- Примеры наших реализованных проектов: в разделе «Брусчатка гранитная» на нашем сайте представлены фото с реальных объектов в Москве и Подмосковье. Вы можете увидеть, как разные виды и размеры смотрятся после укладки.

Совет: не ограничивайтесь просмотром только фото. Вы можете заказать образцы и мы их вам вышлем или можно организовать выезд нашего специалиста с образцами на ваш объект. Только так можно оценить, как камень выглядит при вашем освещении и сочетается с фасадом или ландшафтом. Мы привозим полный размерный ряд и все виды обработки, а также предоставляем техническую консультацию по особенностям укладки и подготовке основания конкретно для вашего случая.
Итак, при выборе гранитной брусчатки необходимо учитывать не только желаемый эстетический вид, но, что более важно — это должно быть технически верное и обоснованное решение.
Правильно подобранная по виду, размеру и характеристикам под конкретную задачу, гранитная брусчатка станет не просто покрытием, а надежной инвестицией, которая десятилетиями будет сохранять свой вид и функциональность без ремонта и особого ухода. В условиях Москвы с ее высокой нагрузкой и сложным климатом этот выбор особенно оправдан.
Ответы на частые вопросы (FAQ) по гранитной брусчатке
Вопрос: Чем гранитная брусчатка лучше бетонной?
Ответ: Главные преимущества — долговечность и прочность. Срок службы гранита превышает 50 лет (у бетона — 15-25 лет), он имеет в 2-3 раза большую морозостойкость и практически не впитывает воду (<0.6%), что исключает разрушение при заморозках. Также гранит сохраняет цвет и практически не изменятся со временем при простом уходе.
Вопрос: Какой минимальный размер брусчатки для парковки для легковых машин?
Ответ: Для парковки легкового транспорта рекомендуется брусчатка толщиной не менее 60 мм (формат 200x100x60 мм или 200x200x60 мм). Оптимальный вид — пилено-колотая, так как она обеспечивает ровную поверхность и надежное сцепление с шинами.
Вопрос: Можно ли укладывать брусчатку зимой в Москве?
Ответ: Да, можно. Укладка возможна при отрицательных температурах с использованием специальных морозостойких кладочных смесей. Однако основание (подушка из щебня и песка) должно быть подготовлено заранее, до наступления морозов. Зимой может быть выгоднее купить гранитную брусчатку из-за сезонных скидок от производителей.
Вопрос: Сколько стоит гранитная брусчатка в Москве?
Ответ: Цена зависит от вида обработки, размера и месторождения камня. Ориентировочный диапазон на 2025 год:
Колотая: от 1 500 руб./м²
Пилено-колотая: от 2 000 руб./м²
Полнопиленая: от 3 000 руб./м²
Точную стоимость можно получить, запросив коммерческое предложение с учетом объема, доставки и выбранной схемы укладки.